Здесь мы собираем самые интересные статьи, интервью, репортажи и многое другое.
Тестовые и калибровочные системы для считывающей электроники кремниевых детекторов. Часть 2
Воронин А., Кудряшов И.
Во второй части статьи рассмотрены тестовые системы и аппаратно-программные комплексы (АПК) для контроля считывающей электроники (СЭ) кремниевых детекторов, применяемой в различных экспериментах физики высоких энергий (ФВЭ) и физики космических лучей (ФКЛ).
АПК ДЛЯ ПРОВЕРКИ СЭ С МИКРОПОЛОСКОВЫМИ ДЕТЕКТОРАМИ
На рис. 10 представлены АПК с лазером (или с применением радиоактивных источников) и АПК с альфа- и бета-источниками для комплексной проверки радиальных и дугообразных детекторов с СЭ.
Рис. 10. АПК для проверки СЭ с микрополосковыми детекторами: а – АПК с лазером; б – плата СЭ треккера СВД-2, устанавливаемая на лазерном стенде; в – АПК с альфа- и бета-источниками
Перемещение источника излучения относительно детектора обеспечивает механическая система, точность которой для оси лазерного луча позволяет измерять сигнал с одного сенсора при шаге сенсоров 50 мкм. Для микросхем без корпуса и детекторов необходима защита от внешнего света, поскольку кремниевые детекторы и микросхемы без корпуса имеют высокую чувствительность к световому излучению. Светозащита обеспечивается откидывающейся конструкцией, чтобы при необходимости иметь беспрепятственный доступ к измеряемым платам. Столик для размещения измеряемой платы изготавливается индивидуально для каждого типа плат с реперами, позволяющими позиционировать платы с высокой точностью (10 мкм).
В состав АПК с лазером входит генератор импульсных последовательностей, синхронизирующих подачу импульсов запуска лазера или вспомогательного генератора электрической калибровки. АПК обеспечивает работу СЭ измеряемых плат и АЦП, питание измеряемой платы, а также управление механическим перемещением платы относительно источника излучения.
Упрощенная блок-схема АПК с лазером приведена на рис. 11.
Рис. 11. Упрощенная блок-схема АПК с лазером
Поддержание постоянной температуры обеспечивают датчики и кондиционер. Измерение одной платы с кремниевым детектором, содержащим до 1024 сенсора, может достигать одного часа, что вызывает необходимость автоматизации измерений и их обработки. Автоматизация измерений реализуется с помощью ПО в среде LabView.
На таком АПК можно исследовать бескорпусную микросхему отдельно или на пластине с помощью многоконтактного зонда.
Результаты измерения блока с микросхемами VA-1 проекта СВД-2 и микрополосковым (стриповым) детектором показывают работоспособность каналов «детектор – СЭ».
Рис. 12. Результаты измерения амплитуды откликов СИМС на дисках СЭ проекта СВД-2
На рис. 12 приведены результаты измерения амплитуды откликов СИМС лазерных сигналов двух дисков СЭ проекта СВД-2. На каждом диске расположены по восемь СИМС VA-1'. Соответственно, диск содержит восемь выходных сигнальных разъемов. Как видно из рис. 13, на диске № 4049 менее 1% неработающих каналов, а на диске № 4050 существенно больше, что требует как минимум замены СИМС.
Рис. 13. Шлейф и разъем для тестирования СИМС VA-1'
Проверка СИМС осуществляется на универсальном АПК. Замена СИМС не представляет большой сложности, поскольку расположена на подложке с микроразъемом от компании Hirose и соединяется с платой при помощи шлейфа (рис. 13). Переключение восьми выходов СИМС для соединения с АЦП осуществляется коммутатором, схема которого была собрана на макетной плате.
АПК ДЛЯ ТЕСТИРОВАНИЯ СИМС FSSR2 И STS-XYTER
Соединение тестовых стендов с компьютером осуществляется при помощи стандартных портов. Для повышения быстродействия обмена данными между ПК и тестовым оборудованием может быть применен способ обмена с непосредственным подключением к PCI-шине ПК [12]. Тестовый стенд для СИМС FSSR2 содержит три платы, разработанные в Fermilab (США): PCI-адаптер, плату управления СИМС FSSR2 и тестовую плату с СИМС (рис. 14, 15). Первые две платы содержат ПЛИС Xilinx Virtex II XC2V1000 и Altera EP20K200E-BC65. Сначала производится инициализация плат ПЛИС под определенный тест, то есть ПЛИС программируется в соответствии с заданным тестом. Для ускорения память стенда разбита на две части: в то время, пока первая часть памяти заполняется данными измерений, вторая часть передает предыдущие данные для записи на жесткий диск ПК.
Рис. 14. Плата PCI-адаптера (а) и плата управления СИМС FSSR2 (б)
Рис. 15. Тестовая плата СИМС FSSR2
Параллельный АЦП СИМС имеет всего три разряда, что недостаточно для измерения шума по форме отклика АЦП. Однако первый разряд АЦП выполняет функцию триггера в канале и его порог устанавливается ЦАПом с 8-разрядной точностью. В этом случае можно измерить шум (восстановить форму сигнала на выходе АЦП) по количеству срабатываний первого разряда дифференцированием его отклика, изменяя при этом порог срабатывания (так называемая S-кривая, рис. 16).
Рис. 16. S-кривая и восстановленная форма отклика АЦП при линейном изменении его порога
По аналогичной схеме был создан стенд для тестов СИМС STS-XYTER, разработанный для проекта СВМ – GSI (г. Дармштадт, Германия) и применяемый в кремниевом треккере проекта BM@N – NICA (ОИЯИ, г. Дубна). Измерение шума при массовом тестировании СИМС производится также с помощью S-кривых. Главное отличие стенда для STS-XYTER от стенда для FSSR2 заключается в том, что стенд допускает ручное и автоматическое управление процессом измерений. Кроме того, разработанное программное обеспечение, кроме измерения параметров, позволяет оптимизировать режимы СИМС по нескольким параметрам: потребляемой мощности, уровню шума, динамическому диапазону, быстродействию и линейности передаточной характеристики (усилению).
Рис. 17. Зависимость отношения «сигнал – шум» ЗЧУ от потребляемой мощности (цветами обозначены токи смещения ЗЧУ)
Методика оптимизации заключается в следующем: сканируются параметры СИМС изменением рабочих точек каскадов. Рабочие точки регулируются ЦАПами при помощи кодов управляющих регистров, которые изменяются программным способом (перебором управляющих кодов). Создается многомерный массив (матрица) данных, из которого исключается информация для режимов, при котором СИМС не работает или параметры не соответствуют допускам. Строятся графики зависимостей параметров от режимов каскадов (например, ЗЧУ имеет четыре основные точки регулировки). По графикам определяются оптимальные или квазиоптимальные (компромиссные) рабочие точки. Поскольку устанавливаются ограничения на измеряемые параметры, в результате получают многомерный сетчатый график. Проекцией на плоскость всех полученных режимов многомерного графика в пределах допусков является набор рабочих точек, приведенный на рис. 17. Поскольку потребляемая мощность зависит в основном от смещения IN_CSA, определяющего ток бустерного каскада ЗЧУ, и отношения «сигнал – шум» (SNR), которые являются одними из наиболее важных параметров, график на рис. 18 построен именно в координатах «мощность – SNR». Изменения остальных смещений дают разброс SNR и потребляемой мощности для определенных значений смещения IN_CSA.
Рис. 18. Общий вид стенда для проверки и оптимизации режимов СИМС STS-XYTER
Перейдем к аппаратному решению для ТС. Стенд содержит стандартные приборы: осциллограф (который используется также как АЦП), мультиметр, блоки питания, генератор импульсов (рис. 18, 19). Функционал платы ПЛИС AFCK (опытная плата обмена данными для проекта СВМ) такой же, как и платы для стенда СИМС FSSR2. Плата ПЛИС AFCK обеспечивает общение с ПК и измеряемой СИМС STS-XYTER через интерфейс E-Link, являясь одновременно эмулятором GBT интерфейса [13].
Рис. 19. Упрощенная структура стенда для проверки и оптимизации режимов СИМС STS-XYTER
В состав стенда также входят плата внешнего генератора и адаптивный измеритель тока. Внешний генератор собран на базе быстродействующего (длительность фронта несколько нс) 16-разрядного ЦАП, управляемого по шине USB, и является генератором калибровочных импульсов. Адаптивный измеритель тока с защитой автоматически выбирает диапазон измерений, соединен с ПК по шине USB и измеряет ток потребления СИМС STS-XYTER.
Разработанное ПО обеспечивает измерение основных параметров СИМС и исследование его работы, в частности аналоговой части, которая определяет качество работы СИМС.
Поскольку СИМС имеет несколько режимов работы (дискретное изменение усиления, постоянной времени шейпера и диапазона АЦП и др.), определение параметров при переключении режимов играет основную роль в получение достоверных данных трековой системы BM@N в реальном эксперименте.
ТЕСТИРУЮЩАЯ СИСТЕМА HES-ZEUS (DESY)
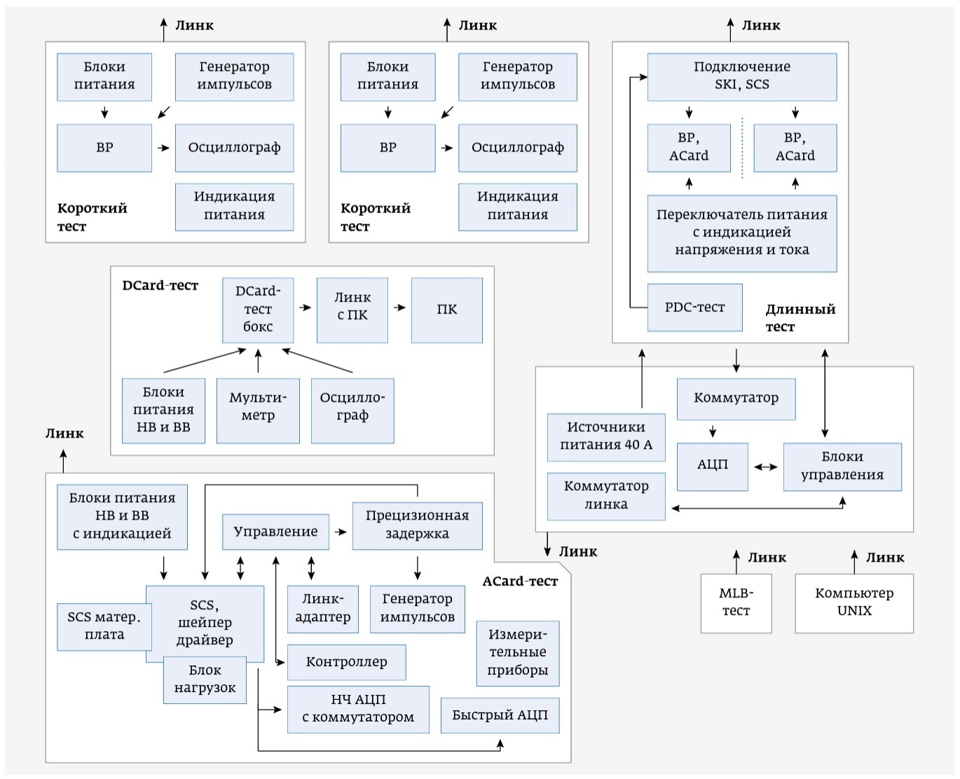
Адронно-электронный сепаратор HES калориметра установки ZEUS в центре DESY (г. Гамбург, Германия) является функционально законченной подсистемой, используемой для повышения точности при разделении пучка ускорителя ГЕРА на электроны и протоны. В отличие от приведенных в статье АПК для тестов СЭ в лабораторных условиях, данный комплекс расположен на DESY и позволяет тестировать и ремонтировать электронику HES в полном объеме, включая систему сбора данных и блоки управления подсистемой.
В СЭ входят 18-слойные печатные платы (Ski) длинной до 4,5 м, на которых расположены керамические гибридные платы детекторов с ЗЧУ (Detector Cards – DCard) (рис. 20) [14].
Рис. 20. Керамические гибридные платы детекторов с ЗЧУ
DCard подключаются к платам СЭ (Analog Cards – ACard). В состав электроники HES также входят: плата управления СЭ (Ski Control System – SCS), обьединительная плата ВР, в разъемы которой вставляются указанные платы. Далее, кабелем длиной порядка 60 м СЭ, SCS, ВР и плата распределения питания (PDC) связаны с АЦП и блоками управления.
Рис. 21. Тестовый стенд для проверки Detector Card
Рис. 22. Стенд для проверки и ремонта Analog Card и ее блоков (короткий тест)
Общий вид стендов тестового комплекса представлен на рис. 21, 22, 23, 24, а структурная схема – на рис. 25. Комплекс содержит блоки управления, источники питания на 40 А, общий для нескольких тестов 12-разрядный АПП.
Рис. 23. Стенд для поверки Analog Card и Power Distribution Card (PDC) (длинный тест)
В состав тестового комплекса входит несколько стендов.
Рис. 24. Стенд для проверки Ski Control System
Стенд для проверки ACard (см. рис. 23) предназначен для быстрой проверки (короткий тест) и ремонта ACard (две рабочие станции). В разъемы ВР можно вставлять до семи AСard и сравнивать их параметры. Также на этой станции есть возможность проверять блоки, входящие в AСard.
Рис. 25. Структурная схема тестового комплекса электроники HES
После быстрой проверки на коротком тесте ACard (до 28 шт.) переносятся на станцию длинного теста (см. рис. 24), где они находятся под напряжением около двух недель. Каждый день проверяется работа плат. Если одна из плат вышла из строя, производится ее ремонт, затем она возвращается на старое место, и тест продолжается. Основными причинами неработоспособности ACard являлись: выход из строя СИМС или гибридных сборок, плохой контакт разъемов СИМС и качество изготовления печатных плат. Входной сигнал каждого канала платы отображается четырьмя отсчетами (рис. 26) с периодом 96 нс. Четвертый отсчет, как правило, имеет отрицательную полярность и отмечен на верхнем рисунке черными линиями. Одновременно они являются шкалой номера канала. На нижнем рисунке, за счет изменения масштаба, четвертые отсчеты сдвинуты вправо.
Рис. 26. Результаты длинного теста ACard (амплитуда отсчетов шейпера): а – рабочая плата; б – плата, на которой одна СИМС вышла из строя
Рядом с боксами для ACard расположен бокс тестов PDC с вентиляторами охлаждения. Вблизи с ACard и PDC имеется возможность расположить Ski и SCS для реализации прототипа HES.
Рис. 27. Суммарная емкость калибровочной и эталонных емкостей для определения паразитной емкости измерений Сп
Тестовая станция для DCard автономна, автоматизация измерений обеспечивается отдельным ПК. При этом создается база данных параметров DCard, например база калибровочных емкостей Скал с учетом эталонных Сх (рис. 27) и измеренных Сизм для определения паразитной емкости измерений Сп : Скал = Сизм – Сх – Сп , где Сп – емкость, измеренная без DCard для Сх = 0. Сх равна значению пресечения прямой, построенной по точкам Сх, с осью ординат. Светозащита детектора осуществляется боксом с выдвигаемым шаблоном, в который помещается DCard. Контакт с платой производится подпружиненными иглами.
Рис. 28. Усредненные значения емкостей между сигнальными линиями MLB и землей
Тестовая станция для MLB имеет несколько контактных устройств для измерений импеданса линий, емкости между проводниками (рис. 28), их сопротивления (4-х зондовым методом), затухания в линиях передачи.
Рис. 29. Зависимость формы сигнала шейпера от емкостной нагрузки
Тестовая станция для SCS позволяет измерять, кроме SCS, характеристики шейперов (рис. 29) и линейных драйверов. Станция работает в автоматическом и полуавтоматическом режимах, последний обеспечивается с помощью контроллера. Для измерения постоянных токов и напряжений питания Ski используется медленный АЦП. Для исследования быстрых процессов применяется быстрый (10 нс) АЦП. Потребление Ski имитируется с помощью блока нагрузок. Прецизионная задержка обеспечивает стробоскопический эффект для точного измерения формы сигналов.
Основное управление комплексом и сбор измеренных данных обеспечивает компьютер на базе ОС UNIX. Более подробно измерительный комплекс и результаты тестирования описаны в [15, 16].
ТЕСТ НА ПУЧКЕ УСКОРИТЕЛЯ
В эксперименте СВМ требовалось измерить координатное разрешение и эффективность регистрации частиц двухсторонних кремниевых детекторов треккера (STS). Для этого группами STS и СВД-2 была изготовлена трековая станция с демонстратором STS [17]. В трековой станции применены элементы установки СВД-2 – платы СЭ с СИМС GASSIPLEX v1.5. Трековая станция ST расположена между двумя пучковыми мониторами СВД-2 S1 и S2, впереди водородной мишени H2 и СВД-2 треккера S3-S6. Для тестов использовался пучок протонов 50 ГэВ.
Рис. 30. Структурная схема электроники теста на координатное разрешение
В электронике теста задействованы блоки СВД-2 (рис. 30). Токовые импульсы с обеих сторон детектора (и, соответственно, обеих полярностей) поступают на СЭ платы. Далее амплитуда, записанная в аналоговую память СИМС, оцифровывается в АЦП, позитивные сигналы р-стороны детектора подключены к АЦП напрямую, полярность негативных сигналов n-стороны детектора инвертируется с усилением, равным 1. Порог триггера, запускающего считывание, установлен по сигналу, имеющему отношение «сигнал – шум» более 3 (при отношении минимально- ионизационной частицы к уровню шума около 8).
Рис. 31. Распределение координатного разрешения по результатам теста на пучке ускорителя
Обработка результатов теста проводилась по 10 тыс. трекам протонов. Эффективность регистрации протонов с энергией 50 ГэВ практически равна 100%. Координатное разрешение обеих сторон детектора составляет по координате Х 15,3 мкм, а по координате Y – 14,8 мкм (среднеквадратичное отклонение) (рис. 31).
* * *
Авторы выражают благодарность за представленные графические материалы по тестовому стенду для STS-XYTER И. Ковалеву, А. Курганову и Д. Карманову. Результаты, изложенные в статье, предполагается использовать в рамках реализации гранта РФФИ № 18-02-40047 при его финансовой поддержке.
А. Воронин, к. ф-м. н.1, И. Кудряшов 2
Статья впервые опубликована в журнале "ЭЛЕКТРОНИКА: НТБ" № 3 за 2022 год.
_____________________________________________________________________________________________________________________________________
ЛИТЕРАТУРА
- Воронин А. Г., Карманов Д. Е., Меркин М. М., Рогожин С. В. Первые результаты исследований электроники считывания кремниевой трековой системы для модернизации эксперимента CLAS12 // Приборы и техника эксперимента. 2010. № 6. С. 1–8.
- GBTX Manual V0.17 Draft 5/03/2021 // http://cern.ch/proj-gbt
- Bashindzhagyan G. L., Voronin A. G., Ermolov P. F., Karmanov D. E., Korotkova N. A., Kuznetsov E. N., Merkin M. M., Savin A. A. Analog Section of a HadronElectron Separator of the ZEUS Experiment (DESY) // Instruments and Experimental Techniques. 2002. V. 45. No. 2. PP. 167–174.
- Богданова Г. А., Волков В. Ю., Воронин А. Г., Ежов В. Б., Карманов Д. Е., Кузнецов Е. Н., Савин А. А. Тестовая система адрон- электронного сепаратора установки ZEUS (DESY) // Препринт НИИЯФ МГУ. 2001. 3 / 643.
- Богданова Г. А., Волков В. Ю., Воронин А. Г., Ежов В. Б., Карманов Д. Е., Савин А. А. Тестирование считывающей электроники кремниевых детекторов адрон- электронного сепаратора эксперимента ZEUS (DESY) // Препринт НИИЯФ МГУ. 2001. 11 / 65.
- Murin Yu., Rufanov I., Vorobiev A., Tsyupa Yu., Karmanov D., Leflat A., Volkov V., Voronin A., Heuser J. M., Lymanets A., and the CBM-MPD STS Consortium. Test of STS demonstrator module 0-B in a 50 GeV proton beam // GSI Report 2009-03 ISSN 171-4546.
Понравилась статья? Поставьте лайк

Industry Hunter
только что